2026年
会務NEWS Vol.651
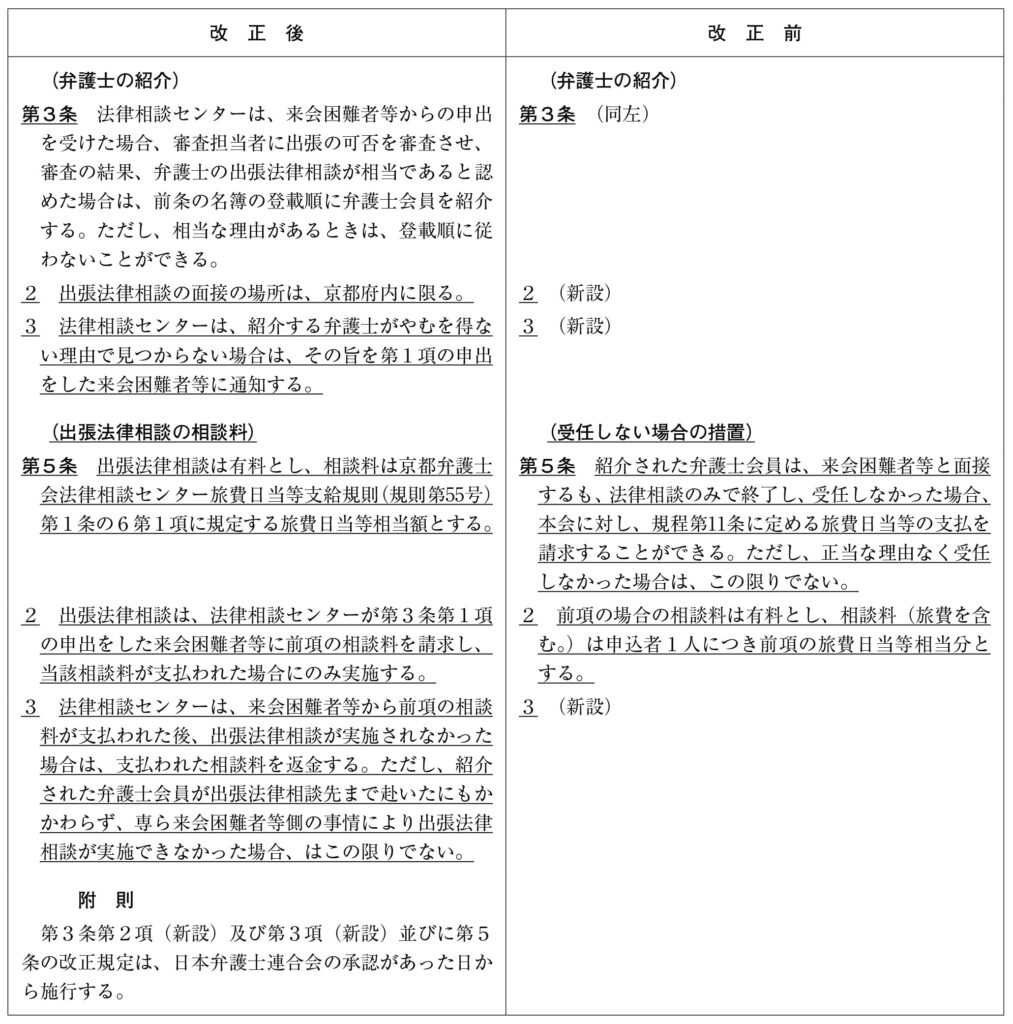
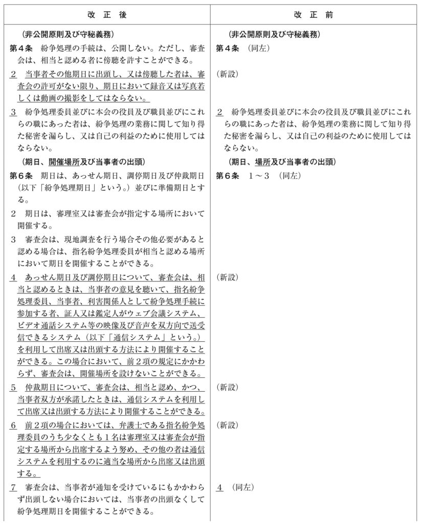
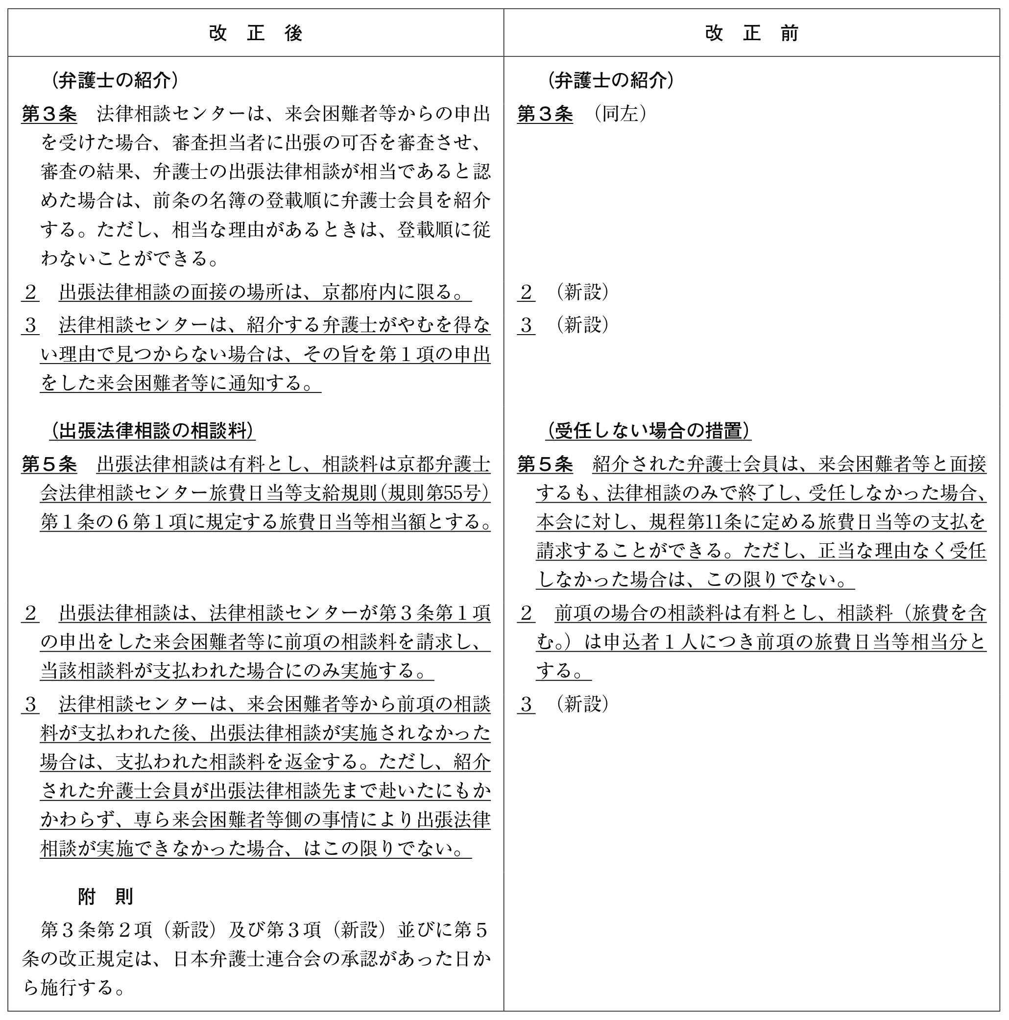
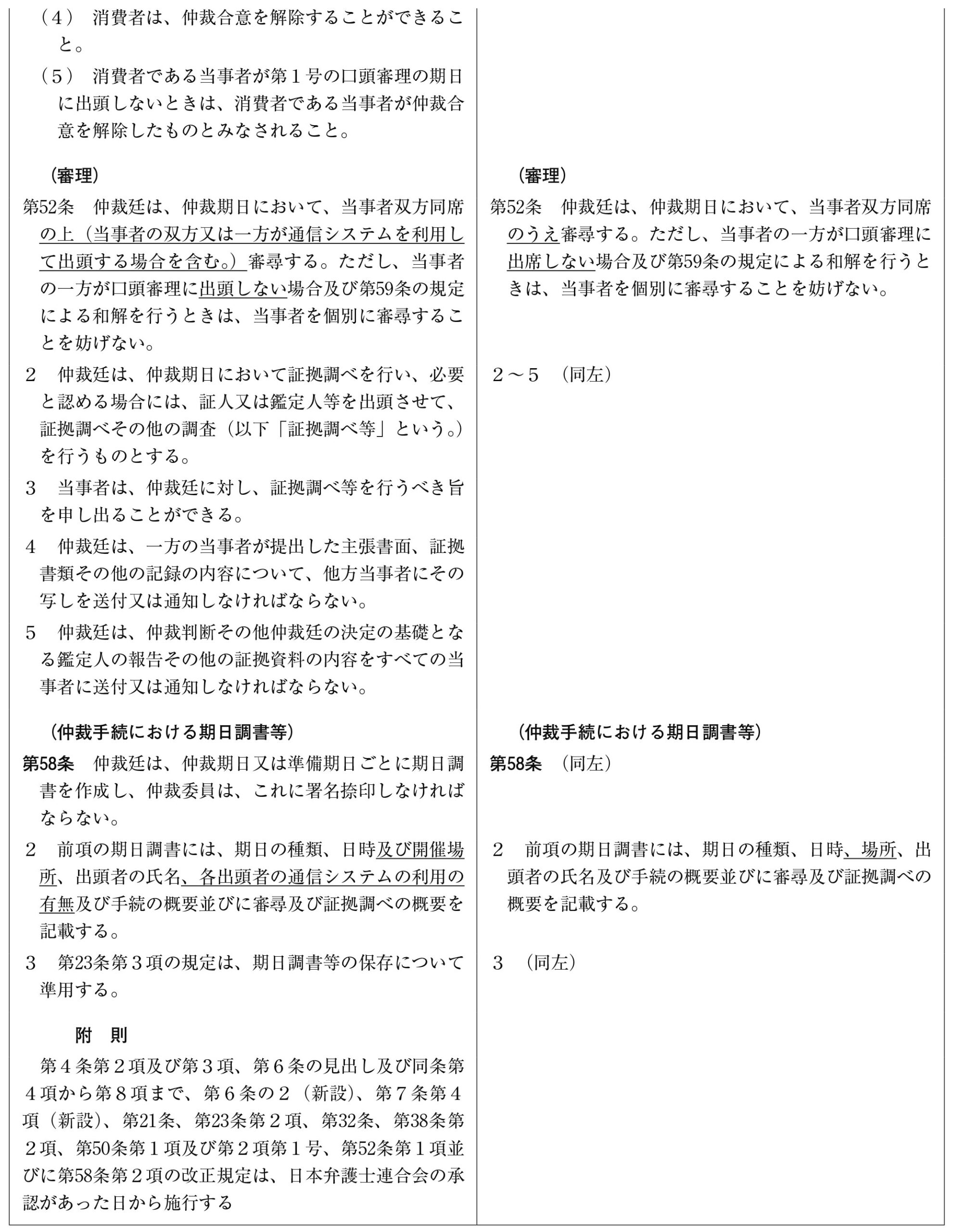
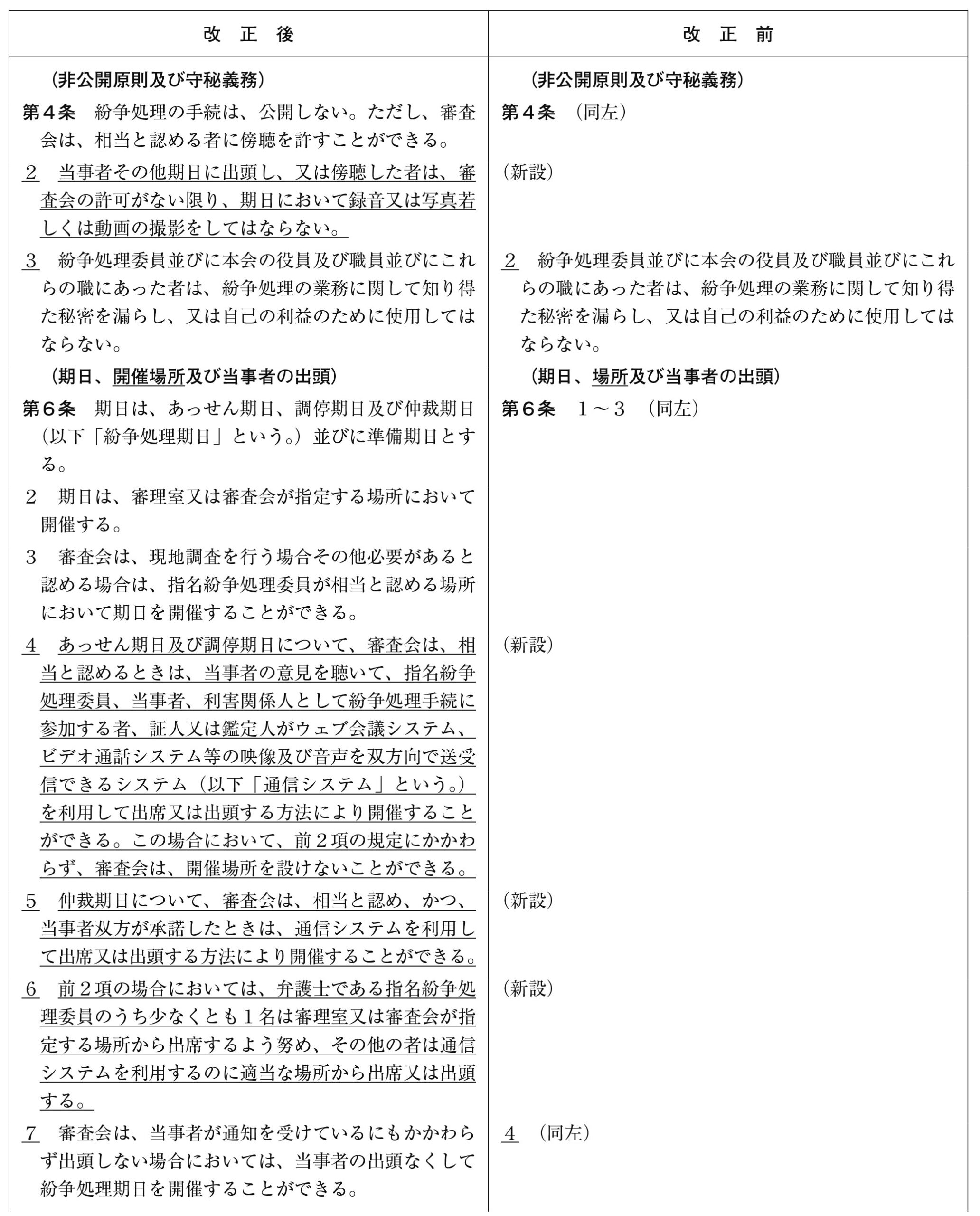
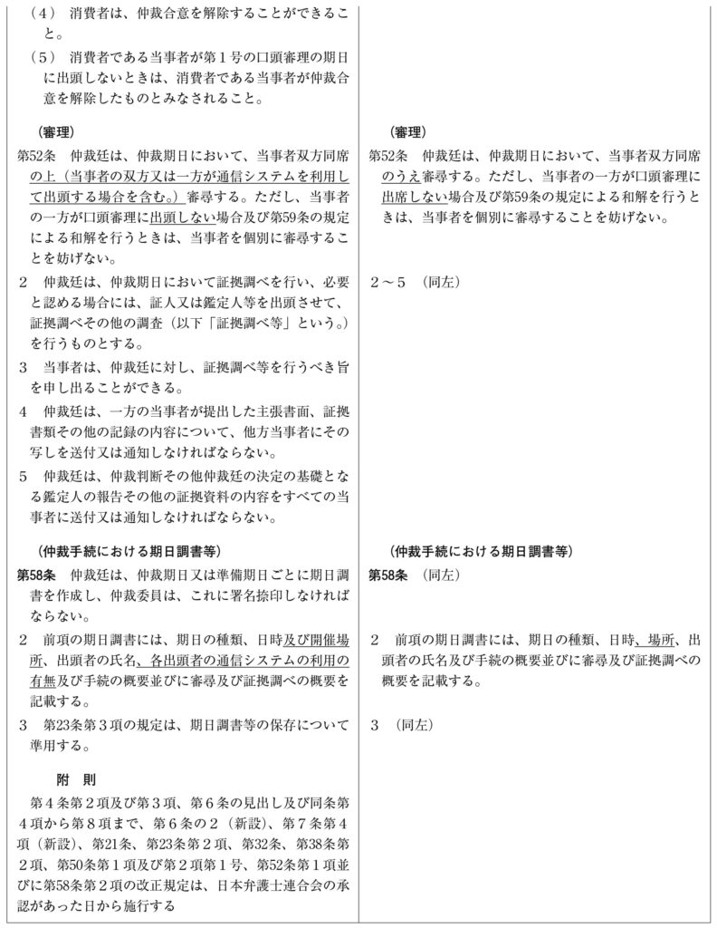
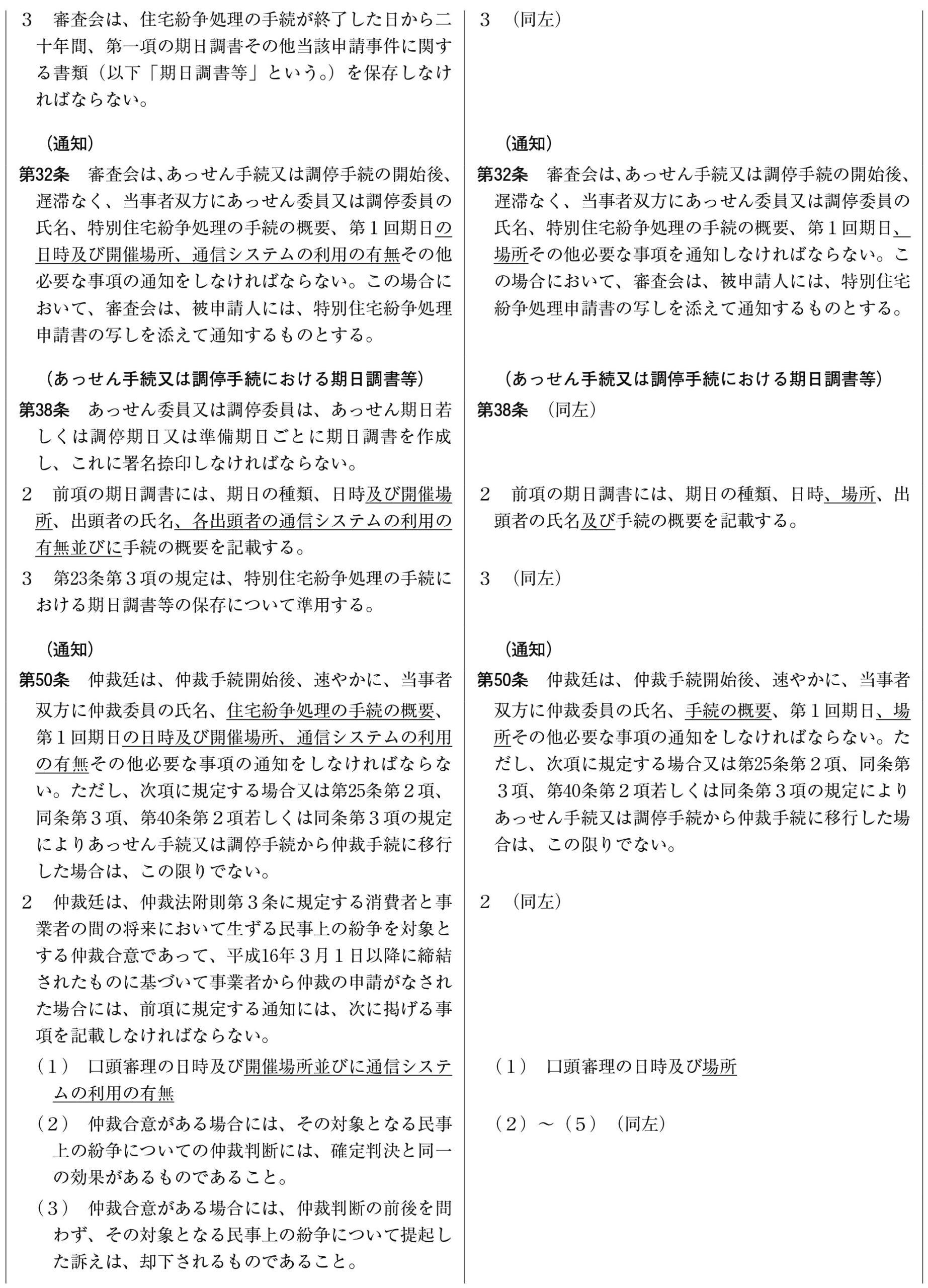
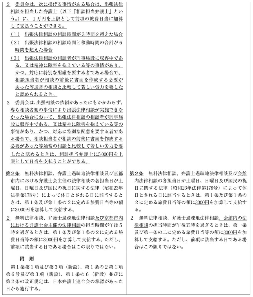
(傍線は改正部分)
(2026年1月29日 常議員会)
会務NEWS Vol.651TOP
日弁連理事会報告 2025年度第10回理事会 会長 池上 哲朗 【開催日】 2026年1月15日(木)、16日(金)【場 所】 弁護士会館1701会議室 詳細な議事録は日弁連の会員専用サイトの「日弁連情報」→「理事会報告」コーナーに掲載 […]
新刊図書 〈購入〉
会員異動 1.入 会 2.退 会 3.登録事項変更 〔法人〕
研修等日程 ※実施場所は、備考欄に断りのない限り、全て当会会館内です。※日程は「予定」であり、今後詳細が定まる中で多少の変更が生じる場合もありますので、予めご了承下さい。
常議員会報告 2025年度第11回 2026年1月29日(木) 出席常議員17名(定数30名) 《審議事項》 《協議事項》 《報告事項》